“要健全立德树人落实机制,扭转不科学的教育评价导向,坚决克服唯分数、唯升学、唯文凭、唯论文、唯帽子的顽瘴痼疾,从根本上解决教育评价指挥棒问题。”习近平总书记在全国教育大会上强调。近期,教育部学位与研究生教育发展中心公布了《第五轮学科评估工作方案》,学校对此高度重视,坚持“全校一盘棋”来开展第五轮学科评估工作,以评促建、提升内涵,助推学校事业发展迈上新台阶,进一步增强广大师生的获得感、幸福感。
预备!全力迎接学科建设“大考”
“第五轮学科评估是我校今年党政工作的重中之重,全校上下要高度重视,党政齐抓,统一思想,形成共识,全力以赴投入学科评估工作,力争实现A类学科的突破。”校长丁晓东强调。学科建设是学校改革和事业发展的龙头,学科评估是学科建设过程中的关键环节,也是对学科建设成效的“大考”,关系到学校的整体声誉以及社会影响力。

学校召开党政工作会议推进落实第五轮学科评估迎评工作
近期,教育部学位与研究生教育发展中心印发《第五轮学科评估邀请函》,邀请符合条件的博士硕士学位授予单位自愿申请参评,这意味着第五轮学科评估工作正式启动。本次学科评估材料报送截至2021年1月15日,之后的3、4月份将以问卷调查形式面向在校研究生和毕业生用人单位了解参评学科人才培养情况。学科评估是教育部学位中心按照国务院学位委员会和教育部颁布的《学位授予和人才培养学科目录》,对具有博士硕士学位授予权的一级学科进行的整体水平评估。自2002年首次开展,平均四年一轮,至今已完成四轮。

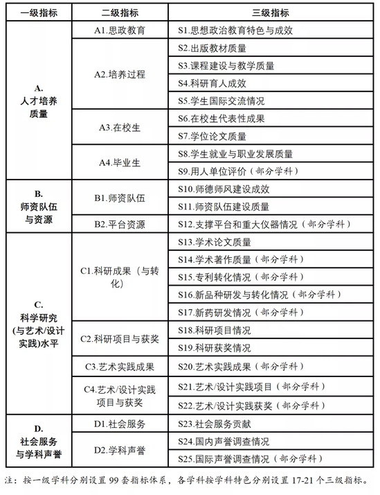
第五轮学科评估指标体系框架
据2018年全国第四轮学科评估结果显示,我校参评的21个一级学科全部榜上有名,排名均有不同程度的提升,其中动力工程及工程热物理、光学工程、管理科学与工程3个一级博士授权学科跻身全国B+学科行列,系统科学、机械工程、生物医学工程3个一级博士学科列为B类学科。参评学科的平均排名百分位比第三轮学科评估提升了10个百分点,系统科学排名挤进前3,显示出我校的学科整体实力呈稳步上升趋势。
以第四轮学科评估成绩为鉴,学校上下全力以赴,力争在第五轮学科评估谋求新突破、实现新跨越。
发力!“全校一盘棋”有序推进
面对第五轮学科评估,学校召开党政工作会议,以“以师生为本”和“高质量发展”为主题,以学校事业高质量发展为引领,将改革作为学校事业发展的最大动力,凝聚自身磅礴力量,激发广大师生活力,积极调动各职能部处的积极性、主动性、创造性,强化“共同体”意识,高质量推进第五轮学科评估工作。
学校坚持“共建、共治、共享”的基本思路,有序推进各项评估工作,致力于打造“人人成功出彩、人人参与治理、人人充分共享、人人感到暖意、人人归属认同”的温馨大学,希望以评促建、以评促改、以评促发展,推动学校成为特色显著的一流理工科大学。

学校召开八届六次全会,号召全校共建共享学校建设发展成果
学校还多次召开学科评估交流会,准确把握评估政策内涵,认真分析参评要求和评估指标,对学科总体情况、人才培养质量、师资队伍与资源、科学研究水平等方面进行科学研判,挖掘各学科潜力,聚焦优势,凝练特色,并将新发展理念以及课程思政和思政课程等育人元素融入学科评估工作,推动学科更加聚焦“四为”方针,体现学科建设的鲜亮底色。

党政工作会议暨第五轮学科评估工作研讨会
在参评过程中,学校始终坚持“全校一盘棋”思想,党政齐抓共管、共同发力,做到党建工作和业务工作“两促进”,各部门上下联动、合作共进,在全校营造了同心同力共赢第五轮学科评估、努力建设高水平大学的浓厚氛围,显示了将学校高质量发展成果惠及全体师生的决心与信心。
协同!亮出学科评估“主人翁”态度
第五轮学科评估既是对学校过去学科建设成果的总结,又是对未来学科发展的考量。相较于第四轮学科评估,此次评估主观性评价指标涉及范围更广,对收集素材和总结凝练造成了一定难度,不仅需要学校各职能部门、各学院协同发力,更需要每一位上理师生积极参与。
早在今年年初,各学院、学科之间就已通力协作、积极备战。学校所有参评学科主动作为,所在学院在第一时间成立学科评估工作组,所有成员凝心聚力、共同研讨、集思广益,准确把握学科评估指标体系,并加强调研认清自身定位和现状,全方位挖掘潜力,使学科申报材料更加详实充分。

光电学院举行光学工程学科评估工作推进专题研讨会

能动学院召开 “四史+学科史”系列座谈会,听取老同志对学科建设发展的意见建议
学校学科评估工作的有序推进离不开党建引领。除了各学科评估工作组中党员教师们身先士卒,研究生党员们也在积极行动。通过开展以“学科建设勇争先·同心协力创辉煌”为主题的研究生党支部书记例会,党支部书记们都充分动员起来;随后将通过广泛开展以“人心齐·泰山移——全力迎接第五轮学科评估”为主题的专题组织生活会,面向广大研究生党员广泛宣传学校的建设成果及发展前景,进而营造全体研究生勠力同心迎接学科评估工作的爱校荣校氛围,以点带面带动全体师生为学校发展助力。

研工部组织召开系列研究生党支部书记例会,动员研究生党员认识多一层、行动早一步
而多场次、多类型的校情、院情通报会以及教育特色与成效宣讲会“正在路上”。之后研究生工作部、研究生院、后勤管理处、保卫处、资产设备与实验室管理处等与研究生日常学习、生活息息相关的职能部门分会就各自工作内容,召集研究生开展座谈会,听取学生意见建议,及时解答,即知即改。
学校党委书记吴坚勇表示,创造性开展第五轮学科评估工作,既要发挥“有板有眼”的韧劲、“步步落实”的干劲,又要善用“战略谋划”的巧劲、“敢于拼搏”的闯劲,深入分析、准确把握学科评估指标体系,聚焦优势、凝练特色,围绕新趋势、新要求,从思路、举措、制度到工作机制上进行全面对标。
当前,随着学校进入到第五轮学科评估和专业学位水平评估并行的“双评估”时期,学校全体师生统一思想、上下联动、科学统筹,以主人翁的意识和态度,发扬高度的爱校、荣校情怀,齐心协力确保迎评工作高效开展,充分展现新时代上理师生奋勇争先的精神面貌。
文:张新妍、李卉云






