第二届上海市大学生交通创新大赛决赛在我校举办
发布时间: 2022-12-07    浏览次数: 3

12月4日,由上海市交通工程学会和上海市公路学会主办,上海理工大学承办,上海林龙建设工程有限公司协办的“林龙照明杯”第二届上海市大学生交通创新大赛决赛在我校举行。来自上海市交通工程学会、上海市公路学会、上海林龙建设工程有限公司、同济大学、上海交通信息中心、上海市住房和城乡建设管理委员会、上海市交通委员会、上海电科智能系统股份有限公司、华东建筑设计研究院有限公司等交通行业相关单位的十四位校外评审专家出席,我校管理学院院长赵来军、创新创业学院院长郝润科、交通运输工程学科带头人韩印、交通系统工程系的师生代表以及所有参赛成员参加。决赛开幕式由管理学院副院长赵靖主持。

赵来军在致辞中对莅临学院的领导、专家以及兄弟院校的参赛师生表示热烈欢迎,简要介绍了管理学院及交通运输工程学科近年来的发展情况,并强调举办本次大学生交通创新大赛意义,鼓励学院师生以本次赛事为契机虚心向兄弟院校学习取经。

赵来军致辞

赵靖主持开幕式

上海市公路学会副秘书长黄承明代表大赛主办单位对我校承办本届大赛表示感谢,并简要介绍了上海市公路学会的基本情况以及与我校的合作关系,希望进一步夯实双方的合作基础,培育新一代交通创新力量。

黄承明致辞

郝润科代表上海理工大学对经过层层选拔进入决赛的各位选手及指导老师表示祝贺,简要介绍了学校近年来在创新创业人才培养方面取得的成果,感谢上海市交通工程学会、上海市公路学会主办本届大赛,为上海市交通运输相关专业师生搭建了一个提高创新创业能力的实践平台。 

郝润科致辞

本届上海市大学生交通创新大赛以“智能化、可持续、高质量”为主题,吸引了来自同济大学、上海交通大学、上海海事大学、上海工程技术大学、上海应用技术大学、上海公安学院、上海电机学院、上海理工大学等十余所高校的近200名本科生和研究生参加。经过初赛阶段严格的专家评审,确定了7所高校共计27件作品入围决赛,其中本科生赛道入围作品10件,研究生赛道入围作品17件。

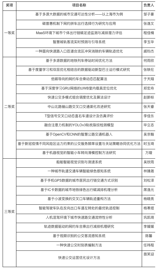
决赛分为本科生赛道、研究生赛道1组和2组,分别在管理学院第二会议室报告厅、第二会议室研讨室和610会议室同时进行。经过激烈的现场答辩,依据评审专家组的综合打分,最终角逐出一等奖5支队伍、二等奖11支队伍、三等奖11支队伍。由主办单位、协办单位、承办单位分别为获得一等奖、二等奖、三等奖的团队颁奖。

评审专家组


决赛答辩现场

颁奖仪式

上海市交通工程学会副秘书长石小法在总结发言中对本次参赛作品给予了高度肯定,指出本次大赛充分响应了国家《“十四五”现代综合交通运输体系发展规划》提出的构建高质量综合立体交通网,加快智能技术深度推广应用,全面推进绿色低碳转型等战略目标,也充分展示了上海市交通运输相关专业大学生的创新能力与科研素养。最后,他代表主办单位宣布第二届年上海市大学生交通创新大赛圆满结束。

石小法总结发言

合影留念

获奖名单


供稿:管理学院